IOS Developer Roadmap

Do you want a step-by-step tutorial on how to become an iOS developer in 2023? We’ve put together an all-in-one guide to learning iOS development, complete with the top 27 fundamental skills of an iOS developer, as well as courses and certifications to help you get started.
Questions Frequently Asked for IOS Developer Roadmap:
- What qualifications are necessary for IOS Developer?
- What is the average time it takes to become an iOS developer?
- Is it difficult to work as an iOS developer?
- Is app development still a viable job option in 2023?
The mobile app business, particularly iOS apps, is constantly expanding. There are indications of future expansion as well as several programming languages.
This article for iOS developer RoadMap is divided into seven sections:
- To get a job, you must have certain core abilities.
- If you have the time, master some extension abilities that will set you apart from the crowd.
- People make common blunders when attempting to learn.
- There are many free resources available to help you learn Swift.
- How to get in touch with the iOS developer community.
- An estimate of how long it will take you to achieve your objective.
- You’re getting ready to apply for your first job.
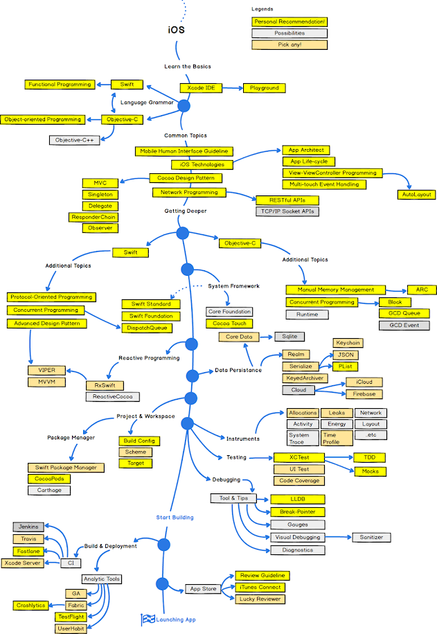
What are the essential abilities for an iOS developer?
What are the absolute minimum requirements for working in iOS development? I believe there are five in total:
- Swift
- Swift
- SwiftUI
- Networking
- Working with Data
- Version management
Why these particular topics?
As an iOS developer, you may expect a good pay and rapid advancement. Furthermore, with a global average income of $84,763, an iOS app developer is among the highest-paid IT specialists.
This blog includes a path for all IT and non-IT professionals who desire to thrive in the field of iOS app development. A meeting has also been called to discuss how to fast advance in terms of compensation and seniority.
To become a skilled iOS developer, you’ll need to strengthen your problem-solving and commercial programming skills.
Problem-solving entails using academic knowledge (Computer Science) to the solution of logical difficulties with limited time and resources. This understanding is the bedrock of any viable solution in a commercial programming language or environment. It is also necessary for critical thinking about “business” challenges and solutions.
How should this IOS Developer Roadmap be followed?
- Before beginning this roadmap, if you have no prior programming expertise, we recommend taking an introductory course that covers data structures and basic algorithms.
- We also recommend practising OOP concepts in a language like C++.
- To get started, you don’t need to know both Swift and Objective-C. It may, however, be valuable in the future. Our roadmap assumes you’ve chosen Swift or Swift and Objective-C as your programming language.
- You may not need to learn Swift or iOS if you want to use React Native, Flutter, or another cross-platform/hybrid development environment. Instead, you’ll need to master the languages and frameworks that they rely on, such as JS and React for React Native and Dart for flutter.
What comes after the core competencies?
Once you’ve mastered the five essential abilities, you’ll be able to ship your own apps and work as an indie developer, as well as apply for junior iOS programming positions and work for a corporation if you so desire. There are no further certifications required; simply master those essential abilities and you’ll be fine. These are the talents that will move you from a good place to a great place – you’ll become more employable, and the number of apps you can design will expand even more.
These are the abilities:
- Core Data
- Testing
- UIKit
- Multithreading
- software architecture